页面
大
小
配色
无
字
字
字
字
辅助线
开
重置
简体版
|
繁体版
|
智能问答
用户空间
支持IPv6
无障碍
长者专区
首页
政府信息公开
走进钦北
公共服务
网上办事
数据开放
政民互动
19639450
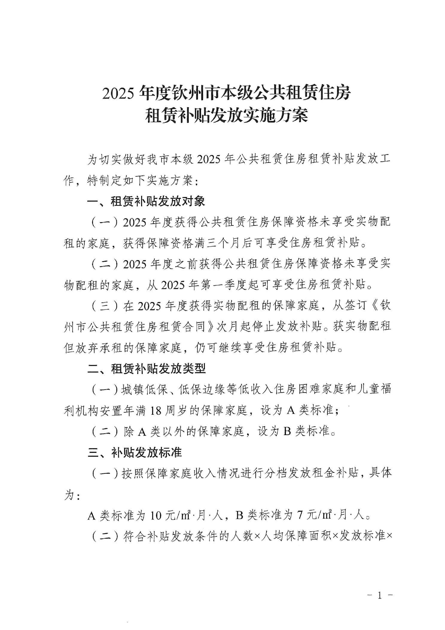
钦州市住房和城乡建设局关于印发《2025年度钦州市本级公共租赁住房租赁补贴发放实施方案》的通告
20
钦州市住房和城乡建设局
2025-02-20
149141
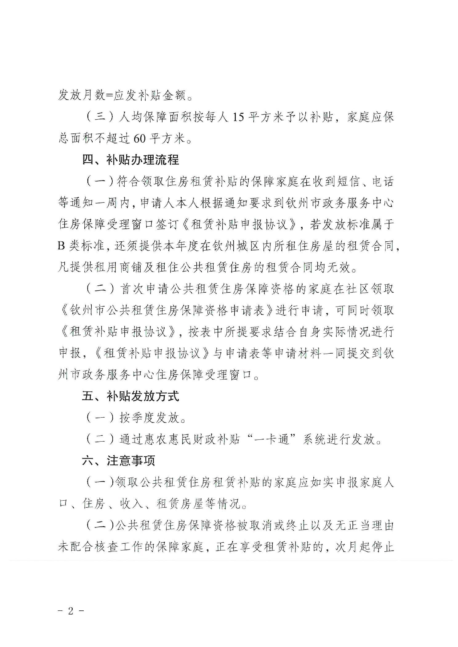
保障性住房政策
当前位置:
首页
>
政府信息公开
>
法定主动公开内容
>
重点领域信息公开
>
住房保障
>
保障性住房政策
钦州市住房和城乡建设局关于印发《2025年度钦州市本级公共租赁住房租赁补贴发放实施方案》的通告
2025-02-20 17:13 来源:钦州市住房和城乡建设局
我要收藏
公共资源调用站点
文章分享
分享
微信
头条
微博
空间
qq
【字体:
大
中
小
】
打印
文件下载:
关联文件:
扫一扫在手机打开当前页