页面
配色
辅助线
重置
简体版| 繁体版| 智能问答 用户空间
支持IPv6
无障碍
当前位置:首页 > 政府信息公开 > 法定主动公开内容 > 重大建设项目 > 重大设计变更
发文单位:钦州市钦北区自然资源局成文日期:2021年01月22日
标  题:钦州市钦北区自然资源局关于印发钦北区2020年度国土变更调查实施方案的通知
发文字号:钦北自然资发〔2021〕3号发布日期:2021年01月22日
效力状态:

钦州市钦北区自然资源局关于印发钦北区2020年度国土变更调查实施方案的通知

2021-01-22 15:10     来源:钦州市钦北区自然资源局
收藏 我要收藏 公共资源调用站点 文章分享
分享 微信
头条
微博 空间 qq
【字体: 打印

  局各股室、二层机构:

  为做好我区2020年度国土变更调查工作,根据《自然资源部办公厅关于开展2020年度全国国土变更调查工作的通知》(自然资发〔2020〕56号)及《广西壮族自治区自然资源厅办公室关于印发<广西2020年度国土变更调查实施方案>的通知》要求,制定了《钦北区2020年度国土变更调查实施方案》,现印发给你们,请遵照执行。

       钦北区2020年度国土变更调查实施方案

  根据自然资源部印发的《2020年度全国国土变更调查实施方案》、《国土变更调查技术规程(2020年度试用)》及《广西壮族自治区自然资源厅办公室关于印发<广西2020年度国土变更调查实施方案>的通知》,为全面做好钦北区2020年度国土变更调查工作(以下简称“2020年度变更调查”),制定本方案。

  一、总体目标

  钦北区2020年度变更调查主要目标是:在第三次国土调查(以下简称“三调”)统一时点调查成果基础上,利用最新卫星遥感影像,通过县级实地调查举证,自治区级和国家级成果核查,掌握全区2020年度土地利用的变化情况,满足我区国民经济和社会发展对于国土基础数据及当前自然资源管理工作的需要,更新“三调”数据库,保障我区国土调查成果的真实性和准确性。

  二、工作任务

  钦北区2020年度变更调查的主要任务是:按照国家和自治区的统一标准,利用卫星遥感、互联网、云计算等技术,统筹利用现有资料,根据国家下发的2020年底卫星遥感影像和监测图班,结合有关专项监测及自然资源管理成果,开展实地调查举证,全面掌握我区2020年度的地类、面积、属性及相关单独图层信息的变化情况。更新“三调”数据库。通过调查、统计和分析,掌握2020年度永久基本农田变化,建设占用农用地、耕地非粮化、耕地非农化状况,设施农用地变化,25度和15度以上坡耕地变化,农村建房、临时用地、批而未用土地、退耕还林、围填海、足球场、高尔夫球场、光伏用地和农业结构调整以及不稳定耕地等的变化状况,各类自然保护区及生态保护红线范围内的土地利用变化状况,土地整治、高标准农田、增减挂钩、增存挂钩等项目的实施状况,国土空间规划的实施状况等有关情况,形成2020年度国土变更调查报告。

  (一)制作调查工作底图。将国家下发的卫星遥感影像和监测图斑,与日常自然资源管理信息的矢量数据叠加,结合自有的高分辨率遥感影像,开展内业分析,补充提取变化图斑,制作调查工作底图。

  (二)外业调查举证。利用遥感监测成果、地籍调查和自然资源日常管理成果,通过实地调查举证,全面查清土地利用变化情况。

  (三)国土调查数据库更新。采用增量更新的方式,更新县级国土调查数据库。

  (四)成果核查。配合自治区、市利用高分辨率遥感影像及举证信息,全面核实变化图斑地类及属性变更的正确性,根据自治区级核查结果及时修正调查成果。

  (五)成果汇总分析。开展县(区)级的数据汇总分析、报告编写等工作。

  三、工作程序和方法

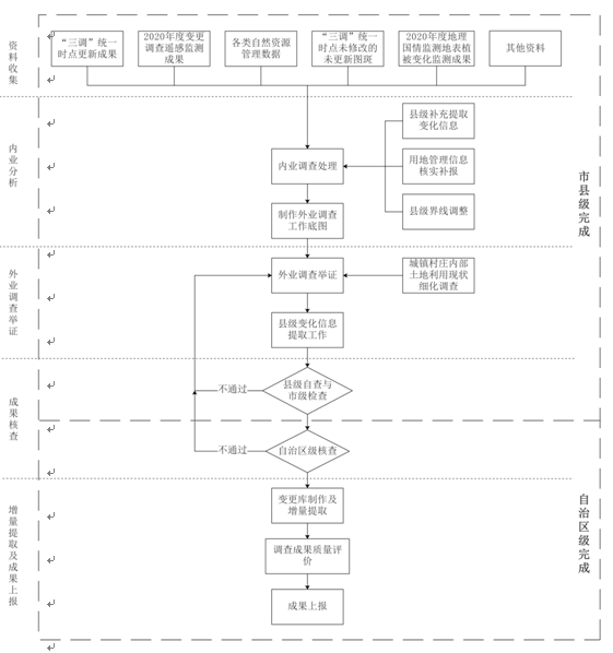
  (一)工作流程图。

  2020年度变更调查的具体工作流程如下图所示:

       

         (二)资料收集。

  1.土地执法、建设用地审批、生态修复、 土地整治、旱改水、城乡建设用地增减挂钩、未利用地开发利用、永久基本农田调整补划、征地、供地、临时用地审批和设施农用地备案等日常自然资源管理工作资料。

  2.县、乡级行政区域界线调整资料,包括调整后的矢量界线及相关部门的批准文件。

  3.自然资源和不动产确权登记的相关资料。

  4.退耕还林还草、河湖治理、移民撤村、生态修复、环保督察等相关资料。

  5.变更调查工作所需的其他相关资料。

  (三)调查界线调整。

  按照国家下发的调查控制界线开展调查工作。调查界线如果发生变化需要调整的,依据相关主管部门的批准文件,上报自治区自然资源厅、市自然资源局审核,按照上级部门批准后进行相应调整。乡(镇)级行政区域界线需要调整的,由县级依据主管部门行政区域界线调整的批准文件在国土变更调查中直接调整。

  (四)用地管理信息核实补报。

  局各股室(二层机构)根据本区自然资源管理的实际情况,对国家下发的2020年度各类管理信息进行核实,存在错误或缺失的要及时补充完善。各类需补充完善的报备信息按原上报渠道补充备案,补充报备截止日期为2021年1月31日。

  (五)农村土地利用现状更新。

  1.内业分析,制作工作底图。

  将2020 年度变更调查遥感监测成果、部综合监管平台中的用地管理信息、“三调”统一时点未修改的疑似错误图斑,县级补充提取的变化信息以及县级执法、土地复垦、旱改水、自然资源和不动产登记、征地、供地、临时用地、设施农用地、退耕还林还草、河湖治理、移民撒村、生态修复、环保督察等日常管理信息的矢量数据套合在正射影像图上,经内业分析确定外业调查图斑,制作2020年度变更调查外业调查工作底图(以下简称“县级工作底图”)。参考2020年度地理国情监测地表植被变化监测成果补充提取变化信息。

  2.外业调查。

  按照以实地现状认定地类的原则,对县级工作底图中所有的外业调查图斑,应实地逐图斑核实确认图斑地类,调绘图斑边界,记录更新图斑权属、恢复属性、 城镇村、采矿用地、特殊用地、废弃、种植属性、耕地细化等各类属性信息标注的变化情况;对外业调查图斑周边的图斑进行核实;对影像未能反映的新增地物进行补测;确定“三调”统一时点数据库中的城市、建制镇、村庄、临时用地、推堆土区、光伏板、拆除未尽等单独图层范围变化情况。

  2020年度变更调查的地类调查认定要求与国家和自治区对“三调”地类认定的有关要求保持一致。

  应与农业农村局、乡村建设综合服务中心及乡村干部沟通,了解耕地改种或轮种甘蔗、蔬菜、棉、油等状况,并组织技术人员外业核实、内业上图,进一步更新“三调”统一时点数据库的耕地种植属性标注。

  3.调查举证。

  (1)外业调查举证要求。

  在开展外业调查的同时,应使用带卫星定位和方向传感器的设备,利用“互联网+”举证软件,对需举证的图斑地块拍摄包含图斑实地卫星定位坐标、拍摄方位角、拍摄时间、实地照片及举证说明等综合信息的加密举证数据包,上传至统一举证平台。拍摄举证照片时应在实地拍摄,拍摄方向正确,应能够反映调查地类与影像特征不一致区域的土地利用情况。举证照片应从三个以上方向拍摄,同一站立点同一方向拍摄的照片不得超过2张。

  (2)疑似新增建设用地图斑举证要求。

  对于国家下发的疑似新增建设图斑,为保证建设用地和设施农用地调查的准确性,调查时要逐图斑拍照举证(依据影像能够明显判读为建设用地,如果按照建设用地调查可不举证)。按建设用地调查的图斑,如果举证照片不足以确认为建设用地的,还须拍摄内部照片;按设施农用地调查的图斑,须拍摄建筑物内、外部照片或能反映用途的建、构筑物照片,其中依据影像特征能够准确认定的晒谷场等可不举证;国家下发的疑似建筑物的图斑,实地不是建设用地或设施农用地的,须拍摄举证照片。

  (3)农用地更新图斑举证要求。

  对于农用地更新图斑,如果通过卫星影像判读地类与更新图斑地类一致的可不举证;按照国家内业判读地类调查的可不举证。对于国家下发的农用地变化图斑,如果卫星影像明显支持国家判读地类,地方没有按照国家判读地类更新的,应拍照举证;如果本年度卫星影像不能明显否定原国土调查数据库地类,对比上一年度卫星影像没有明显变化的,按照原国土调查数据库地类调查的图斑可不举证,对比上一年度有明显变化的,应拍照举证。卫星影像不支持的新增耕地图斑必须举证。耕地中的梯田、坡地类型发生变化的,必须实地举证。

  (4)农用地更新为未利用地等其他变化更新图斑举证要求。

  对于“三调”统一时点数据库的农用地图斑更新为其他草地、盐碱地、沼泽地、沙地、裸土地、裸岩石砾地等未利用地的,水田更新为水浇地或旱地、水浇地更新为旱地等耕地内部二级类变化的,必须实地举证。对该类更新图斑,要提供相关的佐证材料,形成专题报告逐级上报自治区。自治区将进行专项审查,了解变化原因、分布及面积,形成专题报告,报自然资源部审核。对于其他变化更新图斑,如果遥感影像不能准确判断更新地类正确的,应全部予以举证。

  (5)优化举证方式。

  按照《国务院第三次全国国土调查领导小组办公室关于进一步做好近阶段工作的通知》(国土调查办发〔2019〕18号)关于优化举证方式的要求,根据实际情况选择合适的举证方式组织开展调查举证工作。人类难以到达区域的图斑按照《国务院第三次全国国土调查领导小组办公室关于优化特殊地区举证方式的通知》(国土调查办发〔2019〕22号)的有关要求开展举证。对于采用类型举证、承诺举证、高清影像举证、或因极端天气及其他自然灾害原因实际无法开展补充举证的,必须在举证信息表的类举标注字段,填写“类型举证”“承诺举证”“高清影像举证”“按规程无需举证”或“无法到达”等情况,未填写相关情况的视为未举证。同时,采用类型举证方式进行举证的图斑均需挂接类型举证照片,不符合类型举证要求的(如影像特征不一致、举证区域非集中连片等),不得采用类型举证方式进行举证。

  (六)城镇村庄内部土地利用现状细化调查。

  充分利用地籍调查和不动产登记成果,开展2020年度变更调查城镇村庄内部土地利用现状调查。对地籍调查和不动产登记中发生变化的图斑,补充开展变化调查。城镇村庄内部调查应首先开展新增城镇村庄范围的调查工作,纳入年度国土变更调查初报成果;原城镇村庄内部地类变化根据地方实际组织开展,来不及在初报成果上报时限完成的,可在上报初报成果时予以说明,并在上报数据后继续开展调查工作并在核查整改时补充上报。

  (七)权属界线上图和补充调查。

  根据日常确权登记工作掌握的权属变化情况开展2020年度变更调查权属更新,对权属界线发生变化的,按照集体土地所有权和不动产调查相关规定,开展权属界线补充调查。

  (八)2020年度变更调查数据库更新。

  按照统一的2020年度国土变更调查数据更新技术要求、数据库变更方法、标准及相关质量要求,采用增量更新的方式,开展2020年度变更调查数据库更新工作。

  1.县级变化信息提取工作。

  组织技术承担单位按照《国土调查数据库标准》和《国土变更调查技术规程(2020年度试用)》的技术要求开展县级变化信息提取工作。变化信息提取工作包括:地类变更图斑提取和变化单独图层制作。变化信息提取工作应满足以下要求:

  (1)变更数据采集要素的内容、分层及属性填写,应按照《国土调查数据库标准》及相关技术规定执行。地类图斑的变更图层中,耕地坡度级、田坎系数(土地整治新增耕地的除外)和相关面积字段不用填写。

  (2)变更数据应分层采集,与更新前数据库分层保持一致,并保持各层要素叠加后应协调一致。

  (3)变更数据采集时,应避免产生狭长面、尖锐角和碎小图斑;同时也要避免采集的变更数据与年初数据库数据空间叠加产生狭长面、尖锐角和碎小图斑。

  (4)交通、水利等线状地物采集需保持地物的连通性。

  (5)公共边只需矢量化一次,其他层可用拷贝方法生成,保证各层数据完整性。

  (6)变更数据采集、编辑完成后,应使线条光滑、严格相接、不得有多余悬线。所有数据层内应建立拓扑关系,相关数据层间应建立层间拓扑关系。

  (7)因图斑分割引起耕地坡度分级变化的,要根据国家检查合格的坡度图和报备的田坎系数同步调整耕地坡度与田坎系数。田坎系数应与坡度分级一致,确因土地综合整治引起的实际田坎系数与区域田坎系数不一致的, 须提供工程验收资料,逐图斑上报备案,并在相应图斑中录入实际田坎系数。

  (8)完成变化信息提取后,需要将地类变更图斑范围线(增量)和变化的单独图层(全量)加载进自治区统一下发的县级三调建库软件,运行软件内置的质检方案执行器进行数据检查,并根据软件提示的错误修改对应的图层。

  2.数据库质量检查及更新方法。

  由自治区组织技术队伍,采用数据库变更软件,以“三调”统一时点数据库为基础,对各县(市、区)2020年度变更调查更新数据包成果进行检查,通过后报国家最终进行质量检查并确认。

  2020年度变更调查更新数据包成果经自治区检查、国家最终质量检查通过并确认后,市、县两级自然资源局组织开展本级2020年度变更调查数据库更新工作。

  (九)2020年度变更调查更新成果检查与核查。

  严格执行分阶段和分级检查的检查制度,认真做好2020年度变更调查更新成果检查与核查。

  1.县级自查与市级检查。

  自然资源局组织对本地区2020年度变更调查更新成果进行100%全面自检,确保成果的完整性、规范性、真实性和准确性,对本区域调查成果质量负责,将通过自查的成果提交市、自治区自然资源主管部门进行市级、自治区级检查。对核查发现的疑似错误图斑,区自然资源局要组织技术人员进行实地核实修改或补充举证,并将整改后成果报市、自治区复核。市、自治区复核发现仍有疑似错误的图斑,由县自然资源局组织技术人员到自治区级核查单位进行现场对接整改。

  2.配合做好国家级内业核查和“互联网+”在线外业核查。

  自然资源部组织专业队伍,依据2020年度变更调查遥感监测成果和地方举证照片及相关资料,逐图斑核实县级2020年度变更调查增量更新数的真实性,逐图斑核实国家下发的疑似变化但地方未予更新图斑的举证信息。对内业核查发现的疑似错误国斑,反馈各县(区)级整改。对国家反馈的疑似错误图斑,区自然资源局要组织技术人员进行实地核实修改或补充举证,并将整改成果报自然资源部复核。

  自然资源部对各县(区)级上报的整改成果开展国家级内业复核仍有疑似错误的图斑,组织专业队伍开展国家级“互联网+”在线核查。对于“互联网+"在线核查能够确认结果的图斑,国家组织专业队伍直接修正2020年度变更调查更新数据。区自然资源局要根据国家的安排,组织技术人员提前到达“互联网+”在线核查图斑现场,预约取号, 配合做好“互联网+”在线核查。

  (十)调查成果质量评价。

  自治区自然资源厅对县(区)级的调查成果质量进行评价,对自治区级核查中,县(区)级的新增建设用地图斑、补充耕地图斑单项差错率和变更图斑总体差错率均低于2%的,视为合格。 对评价总体为不合格的,将在全区予以通报。

  四、主要成果

  2020年度变更调查主要成果包括:

  (一)外业调查成果。

  1.外业调查工作底图。

  2.图斑举证数据包(DB格式)。

  (二)数据库成果。

  1.更新后的国土调查数据库。

  2.国土调查数据库更新数据包(含增量信息与统计报表,由数据库质检软件打包生成)。

  (三)各类图斑信息核实报表。

  1.遥感监测图斑信息核实记录表(MDB格式)。

  2.统一时点复核错误图斑列表(MDB格式)。

  3.举证图斑信息表(MDB格式)。

  (四)各类统计汇总表。

  《国土变更调查技术规程(2020年度试用)》要求的各类统计

  汇总表格。

  (五)文字成果。

  1.土地利用变化情况分析报告,报告内容应包括:2020年度永久基本农田变化,建设占用农用地、耕地非粮化、耕地非农化状况,设施农用地变化,25度和15度以上坡耕地变化,农村建房、临时用地、批而未用土地、退耕还林、围填海、足球场、高尔夫球场、光伏用地和农业结构调整以及不稳定耕地等的变化状况,各类自然保护区及生态保护红线范围内的土地利用变化状况,土地整治、高标准农田、增减挂钩、增存挂钩等项目的实施状况,国土空间规划的实施状况等相关内容。

  2.农用地更新为未利用地的专题报告(存在农用地更新为未利用地情况的提供)。

  五、工作分工及时间安排

  (一)任务分工。

  自然资源调查监测股负责牵头组织开展本区的国土变更调查工作,草拟我区2020年度土地变更调查实施方案,严格按照相关规范要求整理报送调查成果,组织作业单位开展成果制作及汇总分析工作。

  办公室负责协调相关股室配合2020年度国土变更调查工作,并协助做好外业调查前期工作准备,提供必要的办公条件及车辆保障。

  财务与资金运用股负责向区财政局申请使用钦北区2020年度国土变更调查工作经费,确保钦北区2020年度国土变更调查工作的经费落实到位;负责按项目合同向项目承担单位拨付资金。

  自然资源执法监察股、自然资源综合执法大队负责提供2020年度国家下发的卫片执法图斑及核实结果;负责将日常巡查发现的执法图斑纳入本年度国土变更调查变化图斑。

  审批股、自然资源所有者权益和开发利用股负责收集、整理临时用地的审批、供地、增存挂钩资料,包括临时用地、供地批复文,用地范围,增存挂钩等项目的实施状况资料等。

  自然资源确权登记股、不动产登记中心负责整理、提供2020年度自然资源和不动产确权登记资料。

  耕地保护与征收征用股、国土空间用途管制股负责收集、整理和完善本区域的设施农用地的备案资料,包括审批范围和用地批文;负责提供最新的永久基本农田调整补划图斑;负责提供2020年度新增建设用地审批范围及批文,并报国土资源部综合信息监管平台备案;负责收集提供2020年度征地范围和资料;提供本区年度用地计划管理信息专项分析;负责收集和整理历年城乡建设用地增减挂钩项目,并报国土资源部综合信息监管平台备案。

  国土空间规划股负责提供全县生态保护红线、永久基本农田、城镇开发边界等控制线及国土空间规划的实施状况等有关情况。

  国土空间生态修复股、矿产资源管理股、土地开垦整理中心负责提供2020年度工矿废弃地复垦项目图斑;负责整理、提供2020年度验收的土地整理、土地整治项目区范围界线,做好土地整治项目验收情况、新增耕地情况、土地整理项目图斑和整理后的田坎系数表;负责收集和整理2020年度通过验收的土地整治、土地整理、旱改水(提质改造)项目资料信息报国土资源部综合信息监管平台备案;负责收集和整理历年城乡建设用地增减挂钩项目,并报国土资源部综合信息监管平台备案。

  森林资源管理股、产业股负责提供最新的森林资源调查成果和林地保护利用规划;负责提供森林资源、国有林场、退耕还林、封山育林、自然保护区、风景名胜区地类界线核查等工作资料。

  自然资源数据信息中心负责接收广西壮族自治区自然资源数据信息中心(“140服务器”)下发的2020年度变更调查数据;配合调查监测股做好2020年度国土调查变更相关工作。

  (二)时间安排。

  提交变更调查成果的总体时间要求为:领取本区全部的2020年度变更调查遥感监测成果后,30天内完成内外业调查工作,并向自治区提交调查成果。具体时间安排如下:

  2021年1月15日前,各县(区)完成数据领取和资料收集工作。数据资料包括:国家下发的2020年度变更调查遥感监测成果、2020年度地理国情监测地表植被变化监测成果、部综合监管平台中的管理信息、县级各类自然资源管理信息等。

  2021年1月15日前,有界线调整的县(区)将需要调整的界线和批准文件报自治区自然资源厅进行审查。

  2021年1月31日前,县(区)根据本地区自然资源管理各类项目实际实施情况,及时补充完善部综合信息监管平台报备的各类用地管理信息。

  2021年2月28日前,完成县(区)级内外业调查工作,向自治区自然资源厅报县级变更成果,包括:各变化信息图层、举证DB包和相关表格。

  2021年3月31日后,根据自然资源厅、市自然资源局相关年度变更调查要求,做好相应数据核查,积极做好各项检查工作,直至完成2020年度变更调查各项工作。

  六、保障措施

  (一)组织保障。

  健全国土调查及国土变更调查工作机制,扎实做好本区2020年度变更调查工作。具体调查工作,应按照政府采购的相关规定,优先选择具有“三调”工作经验的专业队伍承担。

  (二)技术保障。

  1.统一技术标准规范。

  依据国家、自治区制定的调查方案、规范、标准和细则,制定调查的具体方案。

  2.采用高新技术和先进设备。

  在执行统一标准和规范的同时,充分利用现有设备,进一步充实、完善国土调查工作的软、硬件环境。充分应用成熟、实用的现代高新技术手段,以遥感、地理信息系统、全球定位系统、“互联网+”和网络技术为核心,全面提升调查的科技含量。

  3.加强技术指导与咨询。

  组织好参与变更调查工作人员的技术培训工作。加强与上级相关部门的沟通,及时研究解决调查中遇到的重大技术问题。

  (三)机制保障。

  1.建立检查验收制度。

  采取切实的保证措施,严格检查验收制度,包括:分阶段成

  果检查制度,每一阶段成果需经检查合格后方可转入下一阶段,避免将错误带入下阶段工作;分级检查验收制度,调查结束后逐级汇总上报调查成果,县级全面检查后报市级初验,通过市级初验后报自治区核查。

  2.严格经费管理制度。

  严格项目预算绩效管理,确保项目质量、支出进度和经费安全有效使用。严格按照自治区财政厅《广西壮族自治区财政支出绩效评价暂行办法》(桂财预〔2011〕124号)要求,开展项目绩效评价工作。严格按照合同、项目实施进度及时支付项目款,提高支出进度;严格按照规定用途和范围使用项目资金,做到专账核算、专款专用。项目实施单位的经费使用接受财务和审计部门的监督和审计。

  3.建立质量保障目标责任制。

  2020年度变更调查工作对数据真实性实行目标责任制,对虚报、瞒报国土调查数据的,按照《中华人民共和国土地管理法》和《中华人民共和国统计法》有关规定,追究相关当事人法律责任。为保证调查成果客观、真实和准确,避免主观人为干扰和弄虚作假,所有调查过程成果应全部留档,确保全过程可溯源检查。

  (四)加强经费保障。

  《广西壮族自治区人民政府办公厅关于印发广西自然资源领域自治区以下财政事权和支出责任划分改革实施方案的通知》(桂政办发〔2020〕91 号)明确,全国性自然资源调查监测的组织实施,确认为自治区和市县共同财政事权,由自治区和市县共同承担支出责任。2020年度变更调查属于全国性自然资源调查监测工作,工作经费由自治区和市、县级人民政府共同负担,按分级保障原则,由同级财政予以保障。自治区拨付经费不足部分,由我区按照分级保障原则,申请区财政予以保障,确保调查经费足额到位,确保国土变更调查工作顺利进行。

  (五)压实安全生产责任。

  要坚决落实党中央、国务院和自治区党委、政府有关防控新冠感染疫情相关要求,在实施检疫查验和健康防护的情况下开展工作。进一步增强安全意识,确保外业调查人员的安全,确保调查成果的数据安全。

文件下载:

关联文件:

    扫一扫在手机打开当前页

    ./t15578196_ext.json